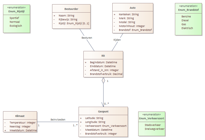
Uitwerking van het logische datamodel voor een app voor brandstofverbruik

Een auto is een voertuig met wielen dat wordt aangedreven door een motor, meestal een verbrandingsmotor, en is ontworpen voor het vervoeren van passagiers en bagage over de weg. Auto's hebben meestal vier wielen en bieden plaats aan een bestuurder en meerdere passagiers. Ze worden gebruikt voor persoonlijk vervoer en zijn een belangrijk onderdeel van het dagelijks leven voor veel mensen over de hele wereld.
Een bestuurder is een persoon die ritten maakt en daarmee een auto bestuurt en daartoe bevoegd is